新政解读 |《排污许可管理条例》

新政解读

排污许可管理条例


图片


根据中华人民共和国国务院令第736号,《排污许可管理条例》(以下简称条例)已经2020年12月9日国务院第117次常务会议通过,于2021年1月24日正式发布,于2021年3月1日起施行。因此对于排污单位来说,要同时符合《排污许可管理条例》和《排污许可管理办法(试行)》(以下简称办法)的相关要求。以下梳理汇总了条例和办法的相关规定:


1

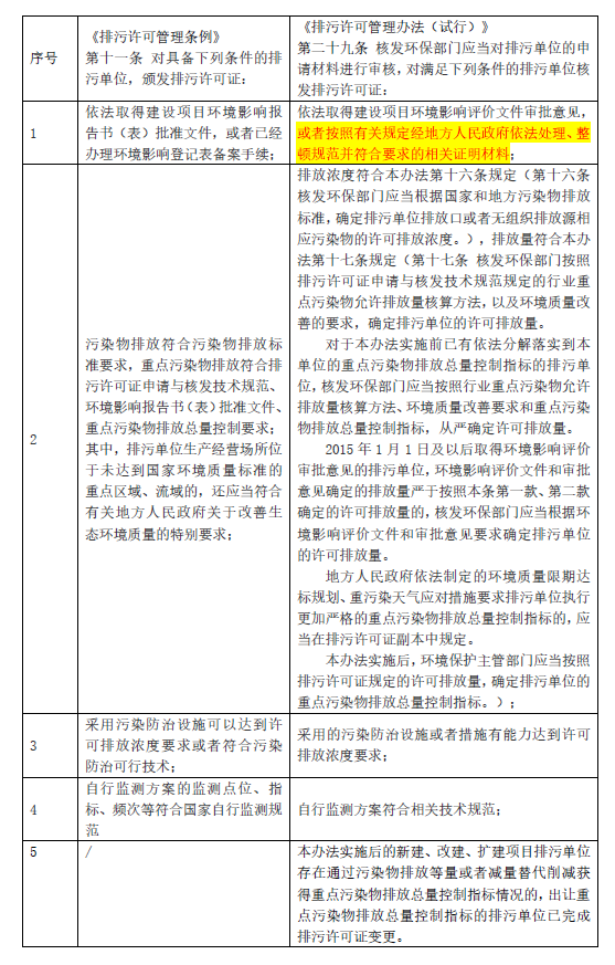
发证前提条件

图片


重点关注内容


结合条例和办法的规定:“依法取得建设项目环境影响报告书(表)批准文件,或者已经办理环境影响登记表备案手续”以及“经地方人民政府依法处理、整顿规范并符合要求的相关证明材料”,均可作为发证前提条件,与办法相比多了环境影响登记表。



图片



2

许可证有效期限

图片


重点关注内容


排污许可证有效期届满,且排污单位需要继续排放污染物的,排污单位应当于排污许可证有效期届满60日前向审批部门提出申请。此外,还需要关注条例第三十三条:排污许可证有效期届满未申请延续或者延续申请未经批准排放污染物,由生态环境主管部门责令改正或者限制生产、停产整治,处20万元以上100万元以下的罚款;情节严重的,报经有批准权的人民政府批准,责令停业、关闭。


图片



3

重新申请取得排污许可证

图片


在条例中,出现了一个新概念--“重新申请取得排污许可证”,上表为办法中规定的变更情形在条例施行后操作方式变化汇总。


重点关注内容


条例实施后,在变更的基础上增加了“重新”申请取得排污许可证这一概念,对于“排污单位的生产经营场所、污染物排放口位置或者污染物排放方式、排放去向发生变化”、“排污单位污染物排放口数量或者污染物排放种类、排放量、排放浓度增加”、“新建、改建、扩建排放污染物的项目”,排污单位需要重新申请取得排污许可证;对于排污单位适用的污染物排放标准、重点污染物总量控制要求发生变化,审批部门可以依法对排污许可证相应事项进行变更


图片


4

罚则

图片
图片


新条例发布后,对排污单位罚则的内容发生了调整,上表为排污单位或负责人员会受到处罚的情形和相应罚则。


重点关注内容


条例中规定了不得申请排污许可证的情形。排污单位以欺骗、贿赂等不正当手段申请取得排污许可证的,由审批部门依法撤销其排污许可证,处20万元以上50万元以下的罚款,3年内不得再次申请排污许可证。



小结


  1. 《排污许可管理条例》与《排污许可管理办法(试行)》相比,从发证前提到证后管理、罚则等等都有了更具体的要求。排污单位应仔细研读学习条例内容,要特别注意条例和办法中规定出现变化的内容,避免出现违法行为。


  2. 环保违法成本高,排污单位不能抱有侥幸心理,应自觉按照条例、办法和相关法律法规、标准规定严格执行。


编辑/马佳文

审核/秦曾雄

END